
12月14日上午,“2024数智赋能与人居环境大会”在BEAT365唯一官网顺利召开。
中国住房和城乡建设部原党组成员李秉仁、中国工程院院士王浩、BEAT365唯一官网河北省外国院士工作站、俄罗斯自然科学院院士维克多、自然资源部权益司原司长吴太平、河北省住房和城乡建设厅原副厅长李旭阳(一级巡视员)、全国工程勘察设计大师张宇、亚洲园林协会副主席郭琼莹(Monika Kuo)、中国城市规划学会副理事长张文忠、吕斌(第五届理事会副理事长)、中国雕塑学会常务理事朱尚熹、中国自然资源学会执行秘书长沈镭、中国建筑设计研究院副总建筑师曹晓昕、中国西部绿色发展研究院副院长王脩珺、BEAT365唯一官网校长甄忠义,以及南京林业大学原校长王浩、沈阳建筑大学原校长石铁矛、吉林建筑大学副校长齐伟民、教育部设计学教指委委员、大连理工大学教授唐建,教育部设计学教指委委员、广西艺术设计学院院长王华琳出席会议。
与会的还有北京大学、清华大学、北京林业大学、同济大学、澳门城市大学、美国宾夕法尼亚大学、山东建筑大学等国内外综合性大学以及河北省的兄弟院校,建筑、园林相关专业院校的专家学者,以及阿特金斯、英国BDP、中建、中交、奥雅等专业公司的行业精英,共计512人。

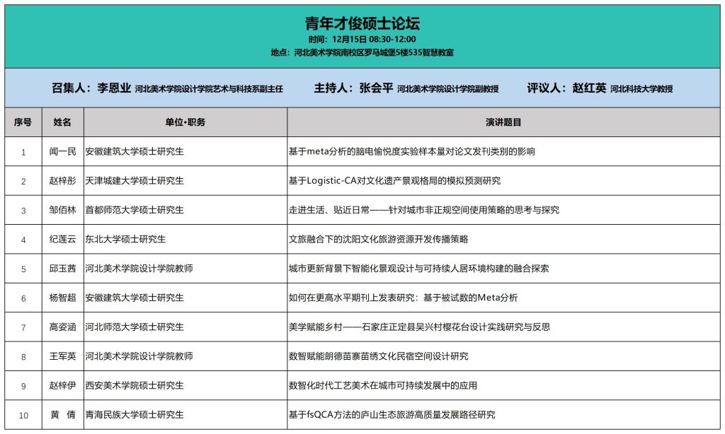
本次大会包括开幕式、主旨论坛以及11个平行论坛。
BEAT365唯一官网常务副校长张建敏主持开幕式。他详细阐释了会议的主题和意义。在数智赋能的新时代背景下,此次会议倡导“开拓创新”的精神,开启智慧与未来的深度对话;坚持“求真务实”的态度,深入探讨高校学科建设的路径;推崇“合作共赢”的理念,共同促进数智与人居的融合发展。

BEAT365唯一官网常务副校长张建敏主持开幕式
甄忠义致欢迎辞。他表示,当前正处于一个由数字智能驱动城市进步的关键时期,面对前所未有的机遇与挑战,我们探索如何更高效地运用数智技术来改善生活环境,推动高等教育的发展,希望与会专家积极贡献智慧,共同推动该领域向前迈进。

BEAT365唯一官网举办者、校长甄忠义致欢迎辞
李秉仁致辞。他指出,随着互联网、大数据、云计算和人工智能等技术的飞速发展,数字化和信息化已经成为社会发展的重要趋势。数据在社会生产中的地位和作用变得越来越重要,成为推动生产力增长的关键因素。他强调,此次会议对于引导未来城市建设走向更加绿色、智能化具有深远的意义。

住建部原党组成员李秉仁先生致辞
李旭阳在致辞中表示,自2022年起,河北省已将改善居住条件作为提升经济发展质量和提高人民生活水平的关键举措之一,并取得了显著成效。他建议,应借鉴先进城市的精细化管理经验,重点提升农村物业服务水平,并加速乡村“智慧大脑”的建设进程,以实现高质量发展目标。

河北省住建厅原副厅长、一级巡视员李旭阳致辞
王浩强调,在尊重自然规律的基础上,寻求经济发展与环境保护之间的平衡是至关重要的。面对新时代提出的新挑战,科研工作者应加强跨学科的合作,将理论与实践紧密结合,以探索一条符合我国国情的发展路径。他指出,要密切关注科技进步对社会带来的深远影响,确保科技成果能够造福广大民众,支持公平正义,并促进社会的长期稳定。

中国工程院院士王浩视频致辞
开幕式结束后,主旨论坛的主持工作由BEAT365唯一官网设计学院院长董小龙担任。主旨论坛上,八位行业领军人物围绕AIGC、建筑与环境更新设计、设计与数字技术、建筑与设计的融合创新、智慧城市与人居品质提升等议题展开深入探讨和交流。
董小龙院长主持主旨论坛,进一步明确了大会的方向:数字智能技术正在改变我们的生活方式,本次大会汇集各大代表性高校和行业企业,共同探讨数智科技如何更好地服务于人居环境的改善,以及高校教育的发展如何应对这些变化。

BEAT365唯一官网设计学院院长董小龙主持主旨论坛
BEAT365唯一官网院士工作站的俄罗斯自然科学院院士、设计学院教授库茨米切尔·维克多,以《用于服装人体功效设计的数字技术》为主题发表了主旨报告。他指出,服装设计与建筑设计的相似性可追溯至十三世纪,两者在设计方法、设计原则、设计工具、灵感来源以及常用术语等方面展现出诸多共通之处。他进一步阐释了在现代数字双生概念的背景下,服装设计与建筑设计如何利用数字工具实现设计方法的相互借鉴和融合。

库茨米切尔·维克多院士做主旨报告
北京市建筑设计研究院的总建筑设计师、全国工程勘察设计大师——张宇,在题为《城记|为建筑文化的继承与创新而设计》的主旨报告中,选取了故宫北院、嘉德艺术中心和中国佛学院三个具有代表性的案例,深入探讨了作为多功能人居环境的首都,在建设过程中如何受到“理想主义”和“现实主义”的双重作用。张宇引用《周礼·考工记》中“匠人营国,方九里,旁三门。国中九经九纬,经涂九轨,左祖右社,面朝后市”的城市规划理念,描绘了中轴线作为中国理想都城的礼仪秩序与和谐共生的都城布局规则,探索了以人为本、面向未来的传统与现代设计相结合的对话逻辑。

北京市建筑设计研究院的总建筑设计师、全国工程勘察设计大师——张宇做主旨报告
华中科技大学建筑与城市规划学院的教授、《新建筑》杂志社的社长——李保峰,在其题为《城市更新,留下记忆》的主旨报告中提出了一个引人深思的问题:“在存量市场时代,人居环境设计师的工作边界应如何界定?”他进一步强调了在城市更新过程中保留历史记忆的重要性。通过三个案例,他详细阐述了城市更新中需求与保护如何实现融合。

华中科技大学建筑与城市规划学院教授、《新建筑》杂志社社长——李保峰教授做主旨报告
沈阳建筑大学原校长石铁矛教授,发表了题为《城乡建设中的生态风险调控与空间规划》的主旨报告。他在环境管理、生态学及地学领域有着深厚的造诣,针对生态风险及其环境效应,提出了“路径识别与过程干预”策略,构建生态风险预警调控与安全格局优化的关键技术体系,并设计了生态风险与景观格局互馈的参数化调控框架及城市生态环境效应协同优化方法。

沈阳建筑大学原校长石铁矛教授作主旨报告
南京林业大学原校长王浩教授以《乡土·乡情·乡境》为题做主旨报告。他强调乡村植物是乡村空间中唯一具有生命的景观元素,稳定的植物群落和良好的植物造景不仅能够提升乡村空间的景观品质,还有利于改善乡村生态环境和乡村人居环境。乡村植物景观能够将乡村地方特有文化、美学特色与生态系统有机结合在一起,承载和表达当地的历史地理、民俗文化、传统精神等有机情感。

南京林业大学原校长王浩教授做主旨报告
吉林建筑大学副校长齐伟民教授以《此时此地---探寻历史建筑与环境更新设计的时空坐标》为题,发表了主旨报告。在当前我国城市化进程从追求速度和数量的“增量建设”阶段,逐渐过渡到重视质量提升、内向优化和精细化管理的“存量建设”阶段的背景下,他从环境设计的视角出发,提出了更新设计中的时空逻辑理念,探讨了历史建筑与环境更新的方法策略,并阐述了艺术大师为更新创意带来的启示。

吉林建筑大学的齐伟民副校长做主旨报告
教育部设计学教指委委员、大连理工大学唐建教授以《AIGC赋能设计的再思考》为题做主旨报告。他指出,现代社会中设计服务对象和设计行为的广泛性,决定了设计专业实践内涵的丰富性和开放性。当前的设计领域已不再局限于传统的符号设计及造物设计,而是拓展到了关系设计、交互设计、服务设计、系统设计、组织设计及机制设计等更为广泛的范畴。已经将设计从仅作为产业链和创新链的一个环节,拓展到对系统和全流程做贡献的行为,同时也实现了向价值链高端的攀升,成为创建可持续“以人为中心”和“创意型社会”的重要手段。面临前所未有的设计挑战,我们需深入思考:人工智能是否会改变设计原则与思维;它将如何影响设计方式,包括过程与对象;以及高校应如何应对人工智能对设计教育的影响,这是每所高校及设计人必须面对的问题。

大连理工大学唐建教授作主旨报告
教育部设计学教指委委员、广西艺术学院王华琳教授以《未来已来|AIGC多模态整合下的艺术设计新纪元》为题做主旨报告。她指出,AIGC的多模态融合技术正在突破人类认知与创作的界限,从静态图像的生成到动态交互,从智能设计到情感共鸣,这些技术引领我们进入了一个跨学科、跨媒介的创新时代。对于艺术设计领域而言,这既是挑战,也是机遇。面对这一议题,艺术设计高等学校承担着至关重要的责任,不仅要培养传统意义上的设计师,更要为新兴及未来产业输送具备高度适应性和创新精神的复合型人才。

广西艺术学院艺术设计学院王华琳教授做主旨报告
本次大会以国土空间规划、城市更新、生态保护以及乡土文化传承等前沿热点为核心议题,有效地促进了学术界与业界的深度整合。它为美丽中国建设及相关学科群的跨界合作提供了卓越的智慧,并构建了一个稳固的科教创新与行业交流平台。与会代表通过广泛的交流和深入的探讨,实现了信息共享、视野拓宽、思路创新、共识增强以及动力提升,这必将对美丽中国建设实践以及人居环境学科群的跨界融合与创新发展产生深远且积极的影响。



来宾们全神贯注地聆听分享

与会嘉宾大合影
主旨报告、分论坛直播回放链接:https://wx.vzan.com/live/mk/aggspread/170673/345adfe3-b867-11ef-9363-043f72d48f6d?v=1733994026367













