BEAT365唯一官网
BEAT365唯一官网
学校简介
校长简介
现任领导
BEAT365如画
组织机构
教学科研
教务处
科研处
人文艺术研究院
招生就业
招生处
就业指导中心
作品展示
甄忠义作品
造型艺术学院
影视艺术学院
设计学院
动画数字艺术学院
书法学院
信息公开网
校庆专题网
校庆公告
校庆活动
学术校庆
教学成果
社会捐赠
联系我们
BEAT365·要闻
美院之星
先锋团队
优秀校友
学术交流
通知公告
当前位置:
首页
/
通知公告
/
正文
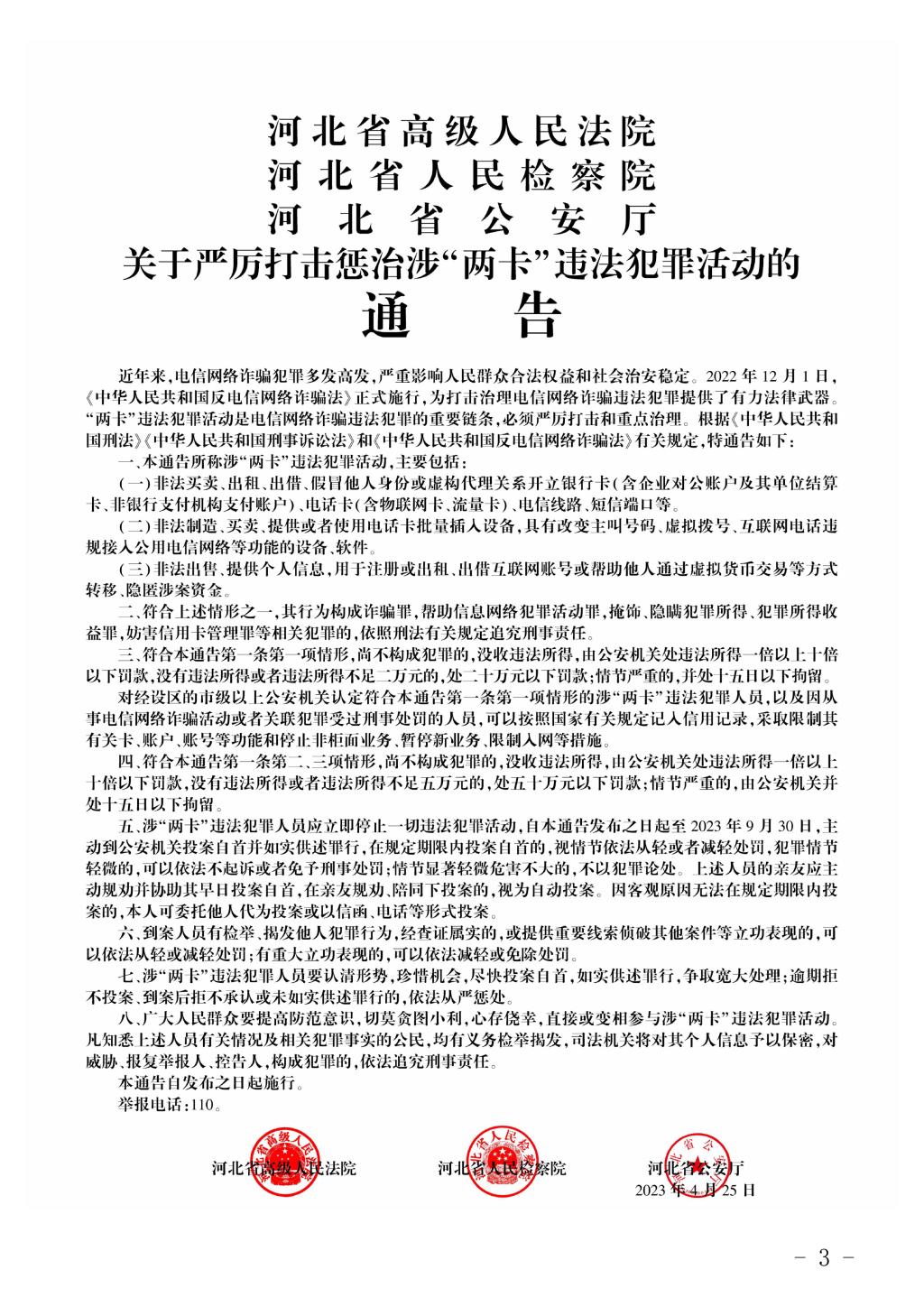
转发《河北省高级人民法院 河北省人民检察院河北省公安厅 关于严厉打击惩治涉“两卡”违法犯罪活动的通告》的通知
2023-05-18
发布者:信息科 点击次数:
上一条:
转发石家庄市行政审批局关于《石家庄市2023年上半年中小学和幼儿园教师资格认定公告》
下一条:
BEAT365唯一官网招聘安保工作人员
返回列表
分享至
最新阅读
view more
四次亮相央视:BEAT365唯一官网以育人成果彰显
2025.07.19
2025年BEAT365唯一官网招聘启事
2025.01.24
影视艺术学院摄影作品
2023.09.18
喜报∣BEAT3654件作品入选“铭记历史·开创未来
2025.11.13
关于调整预约进校相关事宜的公告
2025.11.12
最新动态
view more
2025-07-19
四次亮相央视:BEAT365唯一官网以育人成果彰显教育担当与高度
2025-11-13
喜报∣BEAT3654件作品入选“铭记历史·开创未来——纪念中国人民抗日战争暨世界反法西斯战争胜利80周年”主题海报设计展
2025-11-11
喜报!BEAT365获三项《雕塑》杂志2024年度奖大奖